nx va autocadda chizma va modellar qurish
nx va autocadda chizma va modellar qurish
Boshqa modellari100 000 so'm
3 kun
1 ta tahrir
Xizmat tavsifi
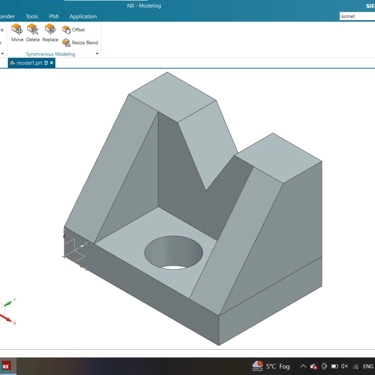
huddi rasmdagidek turli sohalarda ishlatiladigon detallar modelini qurish yani bozorlardan topub bolmaydigon detallar uchun aniq olcham bilan
Boshlash uchun kerak
buyurtma qilishdan oldin aniq olchamlar va malumotlar bilan oylan keyn buyurtma qiling
Nimalar kiradi
Buyurtmani etibor va aniqlikda tayorlashga harakat qilaman
Narx
100 000 so'm
Yetkazish
3 kunda
Tahrirlash
1 marta
Elmurod 262126
Oxirgi faollik: 16-yanvar 2026, 16:12


Fikrlar
tadan 0 ta ko'rsatilgan